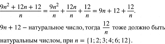
При каких натуральных значения n дробь