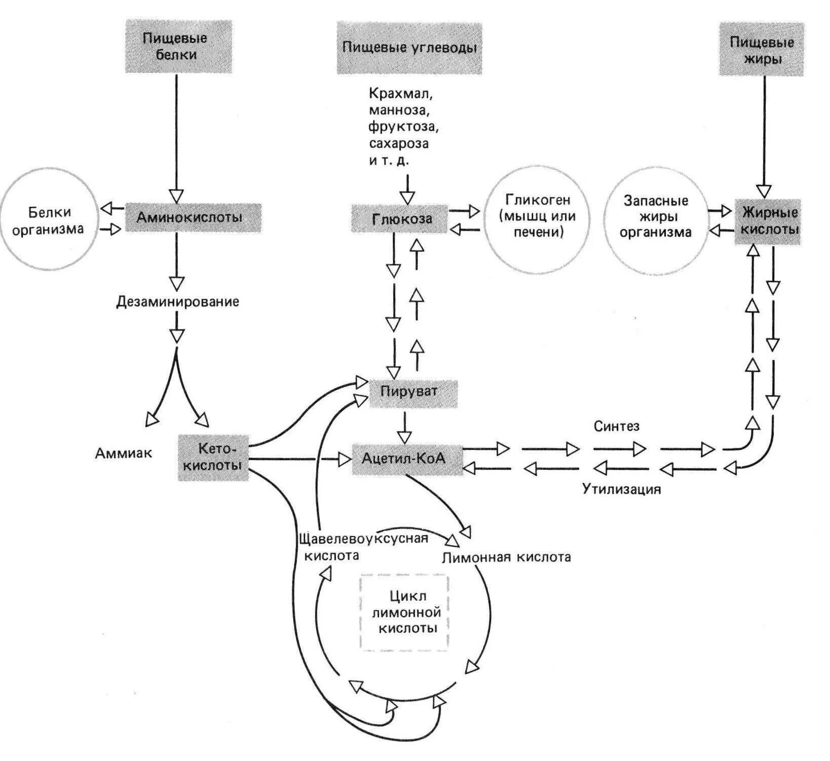
Превращение белков жиров и углеводов в организме