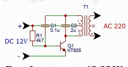
Преобразователь на 2 вольта