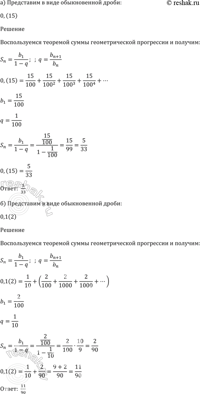
Представить в виде обыкновенной дроби 0 45