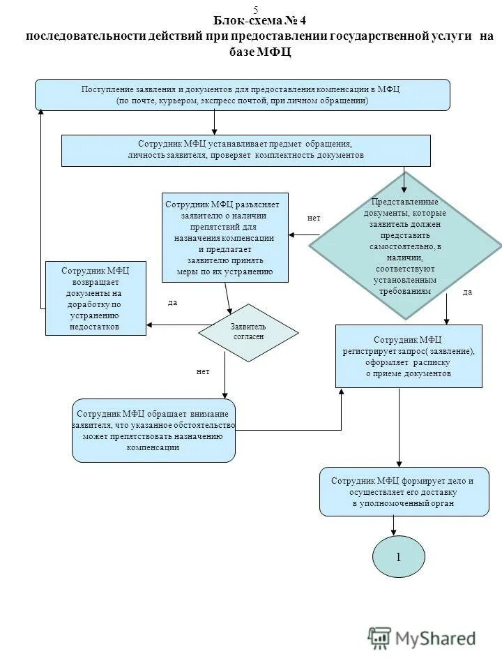
Предоставления услуг в решении