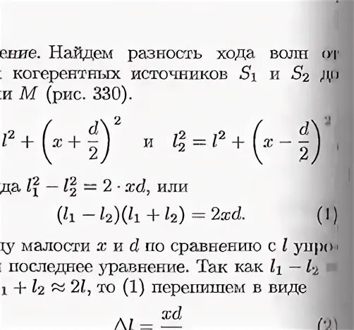
Предмет находится на расстоянии 0 8f