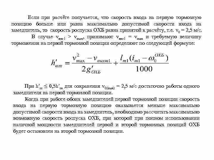
Предельно допустимую скорость