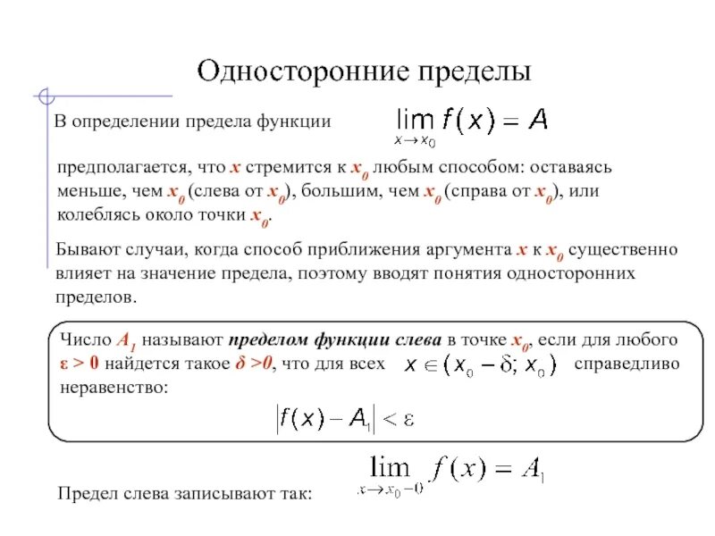
Предел функции lim