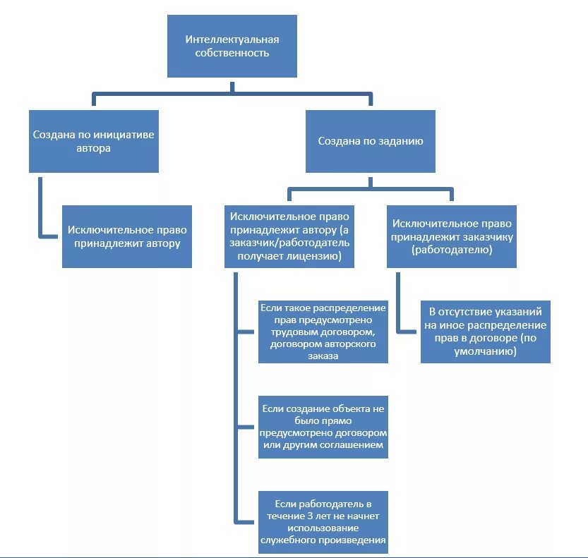
Правовое регулирование интеллектуальной собственности субъект