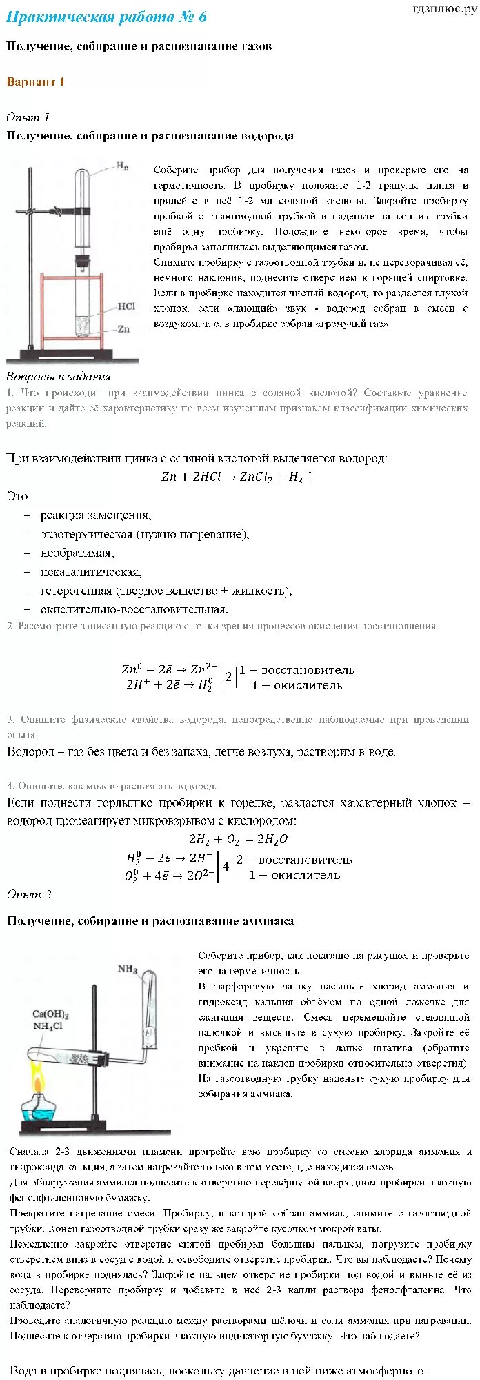
Практическая работа 4 получение собирание и распознавание