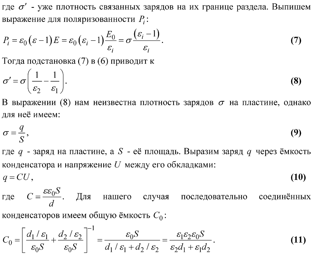
Поверхностная плотность связанных зарядов на стекле