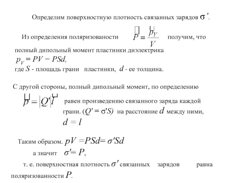
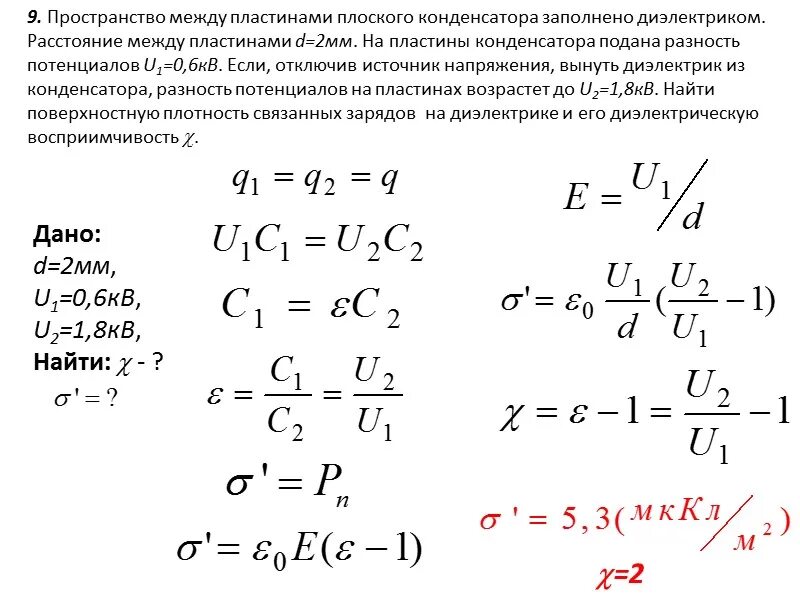
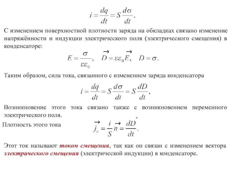
Поверхностная плотность пластины