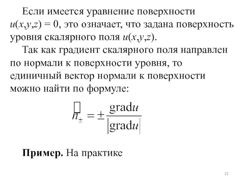
Поверхность уровня формула