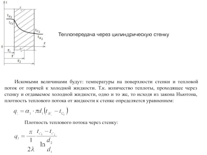
Поток через цилиндрическую поверхность