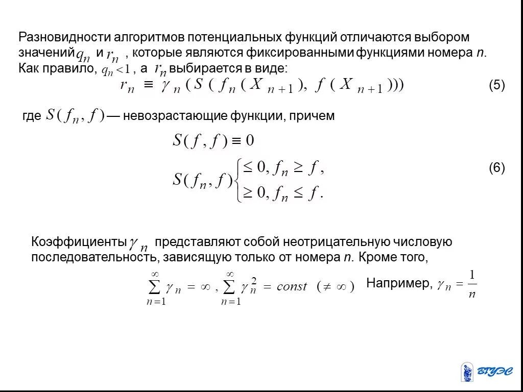
Потенциальный алгоритм