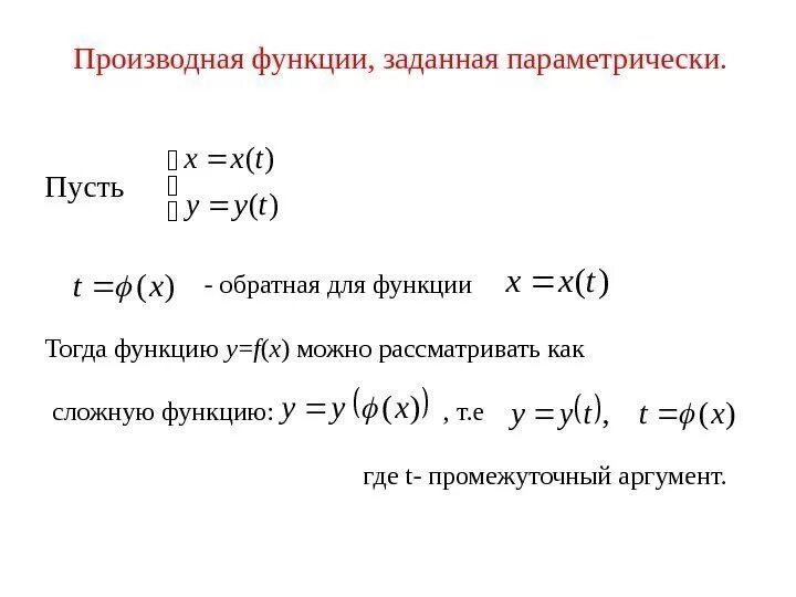
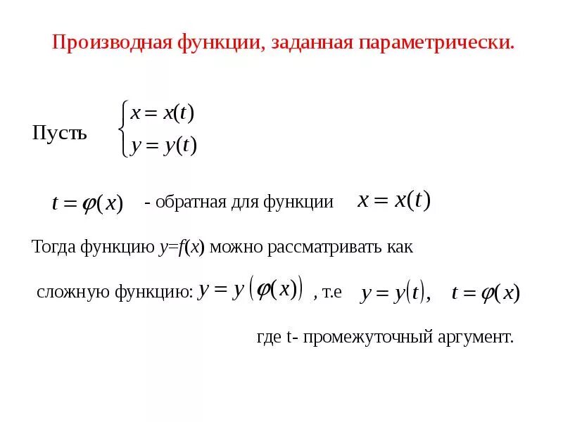
Построить функцию заданную параметрически