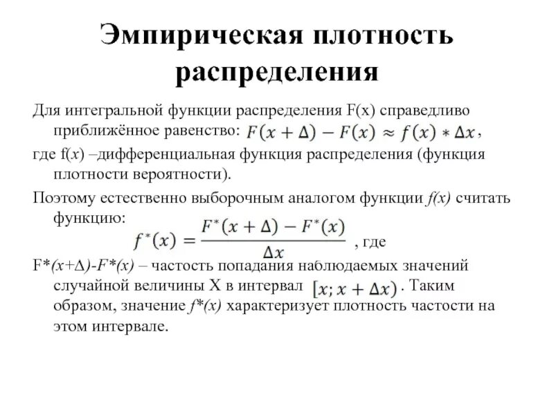
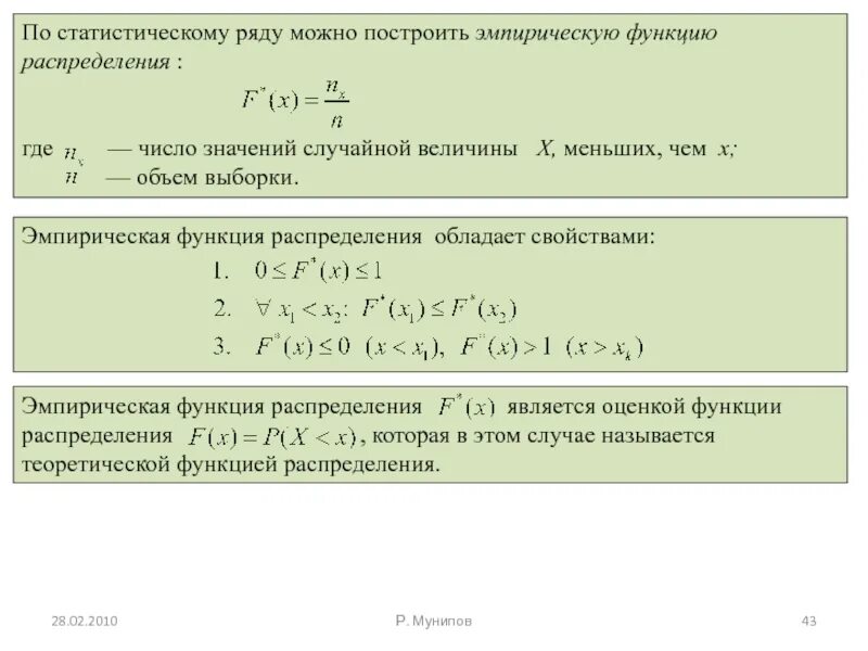
Построить эмпирическую функцию