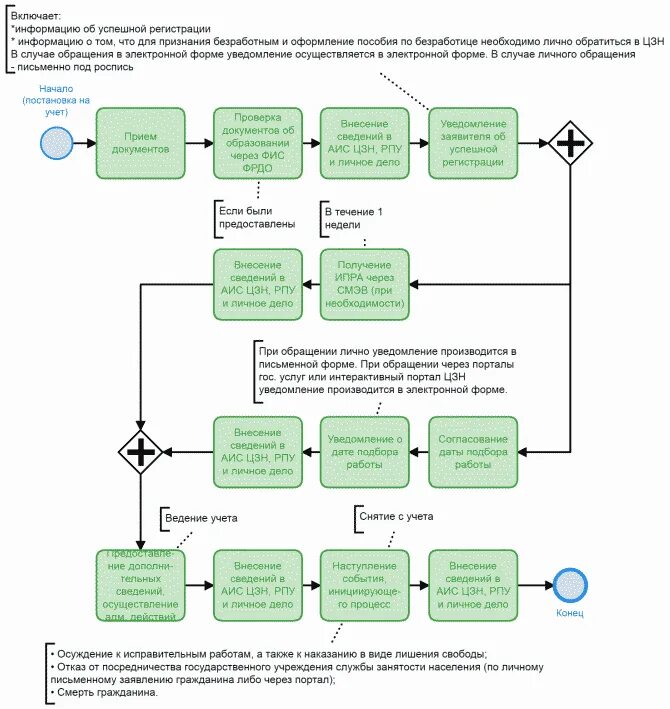
Постановление правительства регистрация безработных