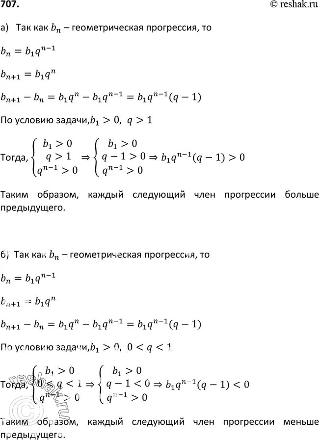
Последовательность bn геометрическая прогрессия в которой b6