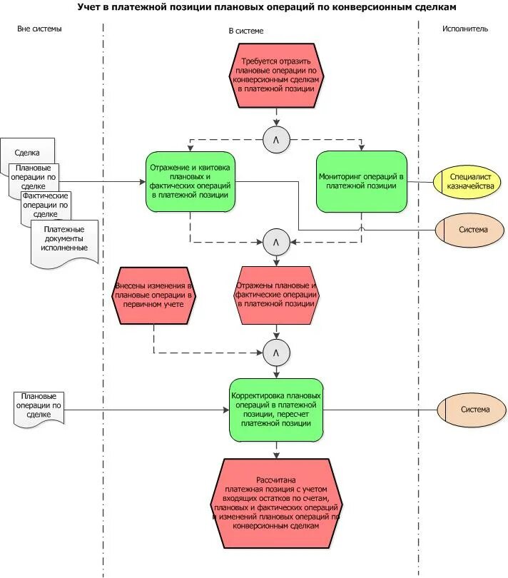
Порядок учета основных операций