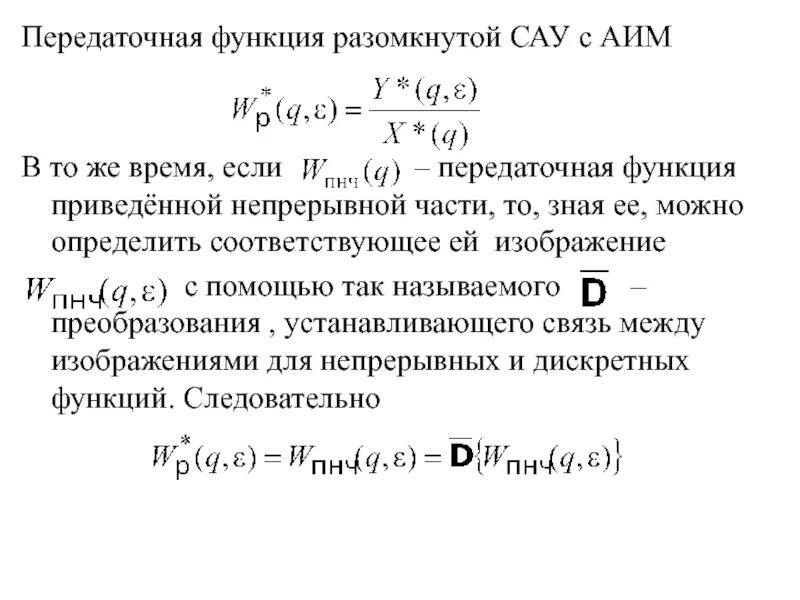
Понятие передаточной функции