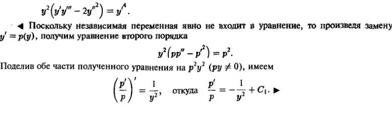
Понижение порядка дифференциального уравнения 2 порядка