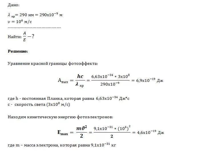
Полная работа выхода