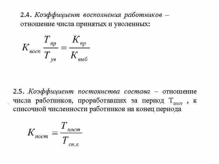
Показатели изменения списочной численности