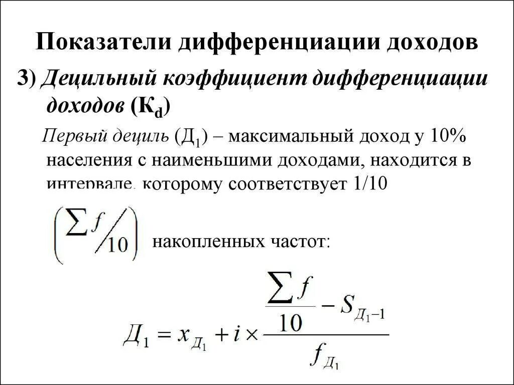
Показатели дифференциации