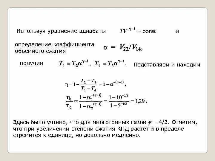
Показатель адиабаты двухатомного газа