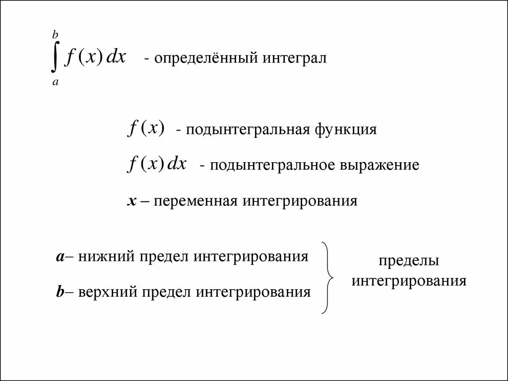
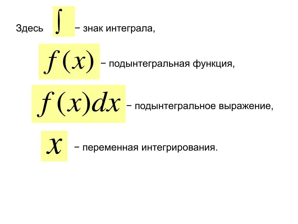
Подынтегральной функции в интеграле