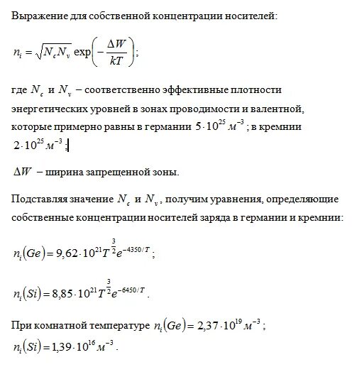
Подвижность электронов в кремнии