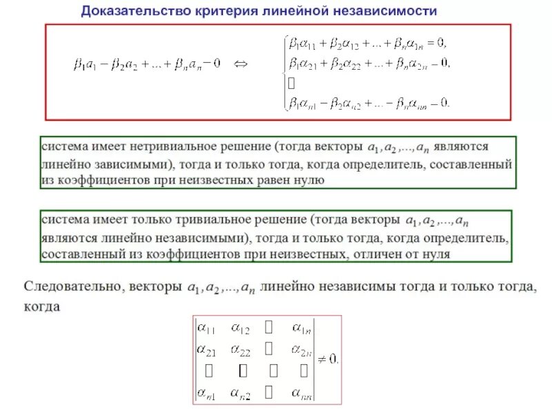
Подсистема линейно независимой системы независима