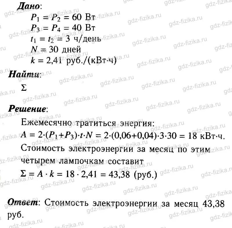
Подсчитайте электроэнергию расходуемую за 1 месяц