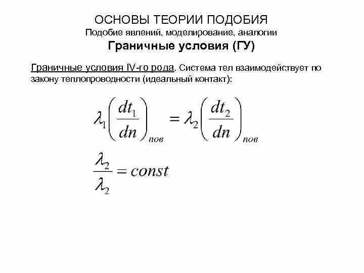
Подобие явлений