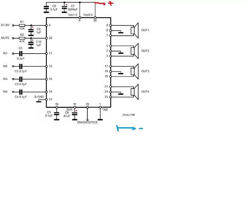
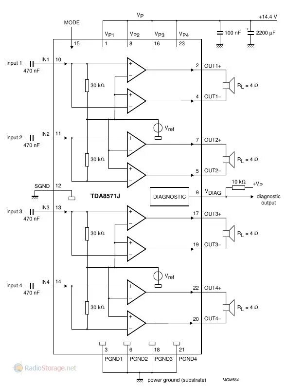
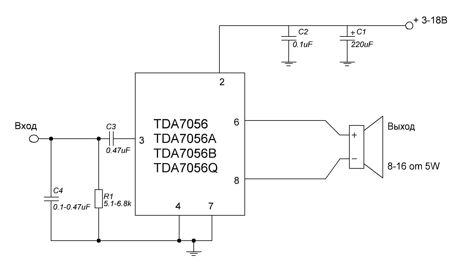
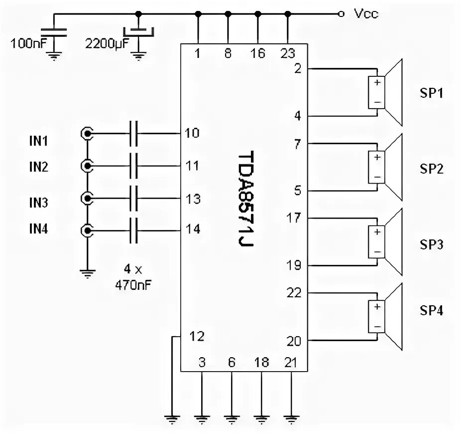
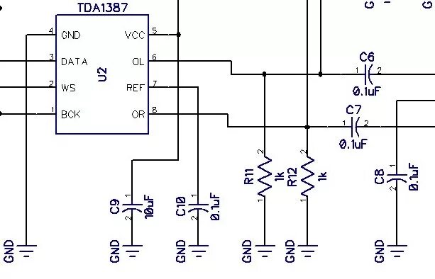
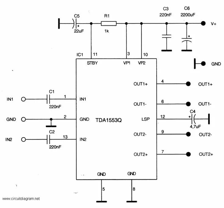
Подключение tda