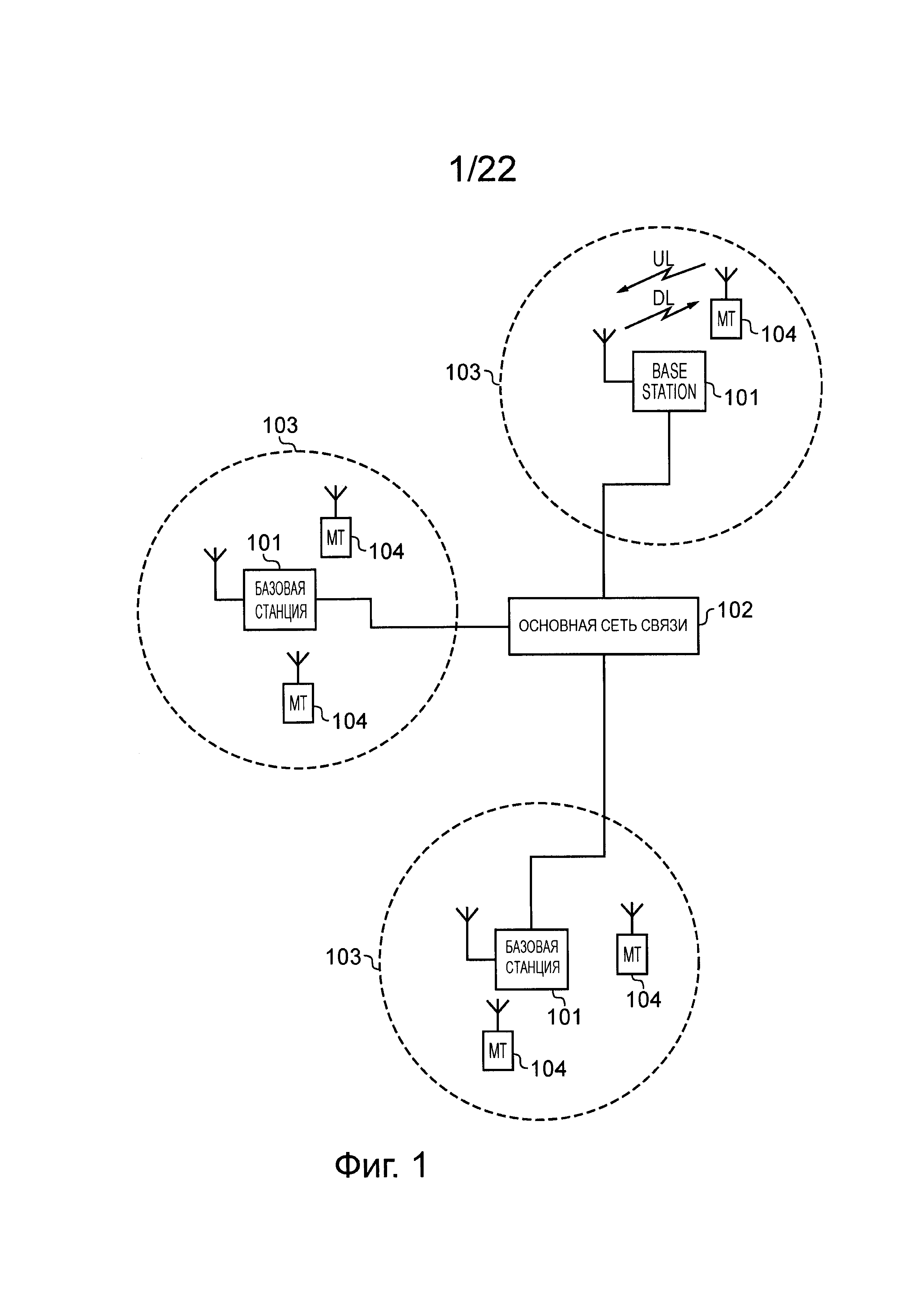
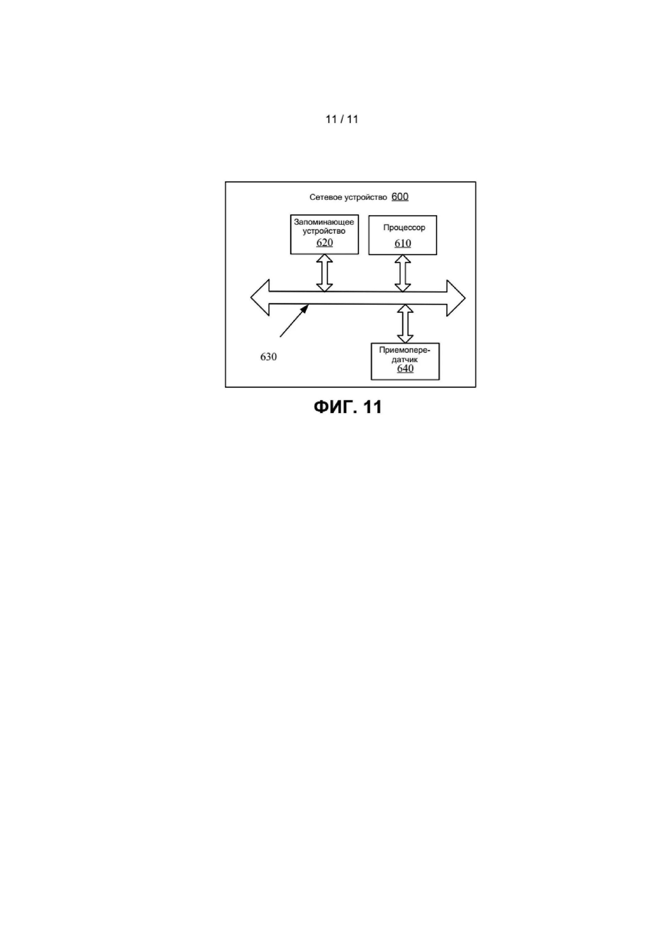
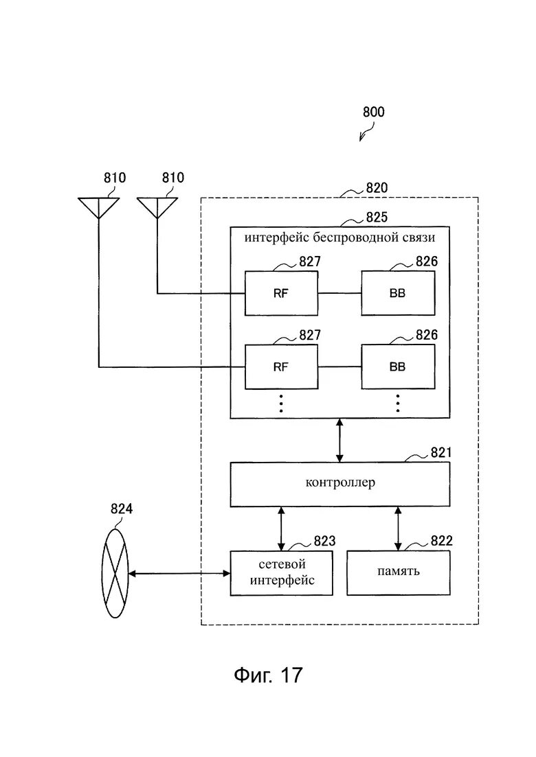
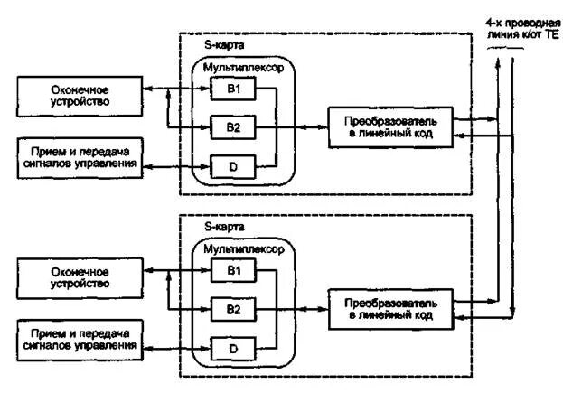
Подключение оконечных устройств