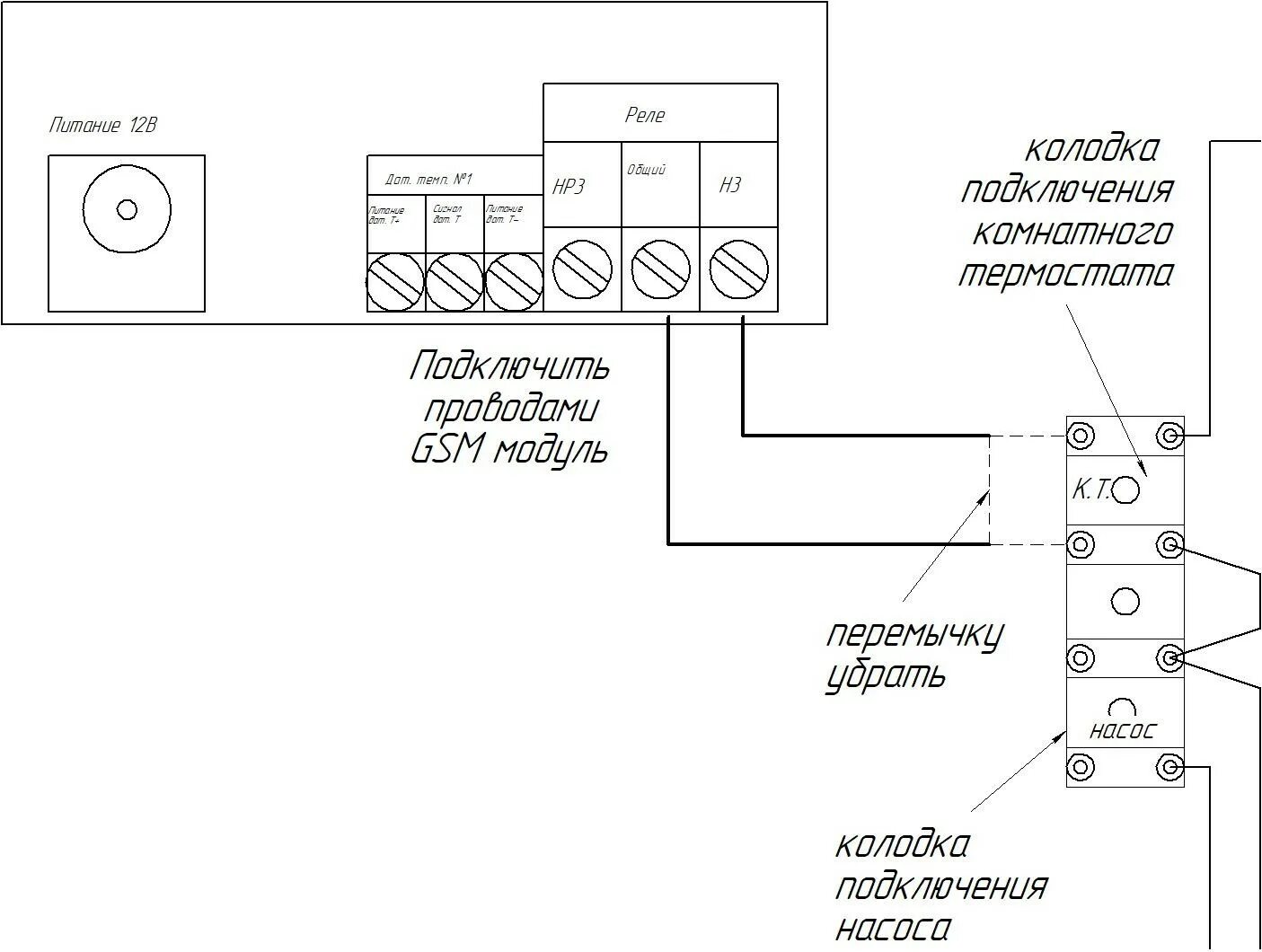
Подключение кв