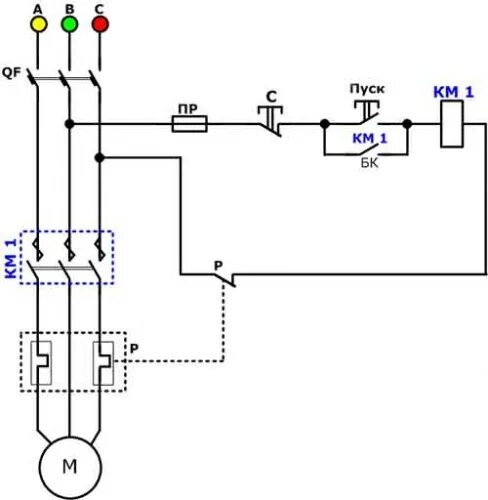
Подключение катушки магнитного пускателя