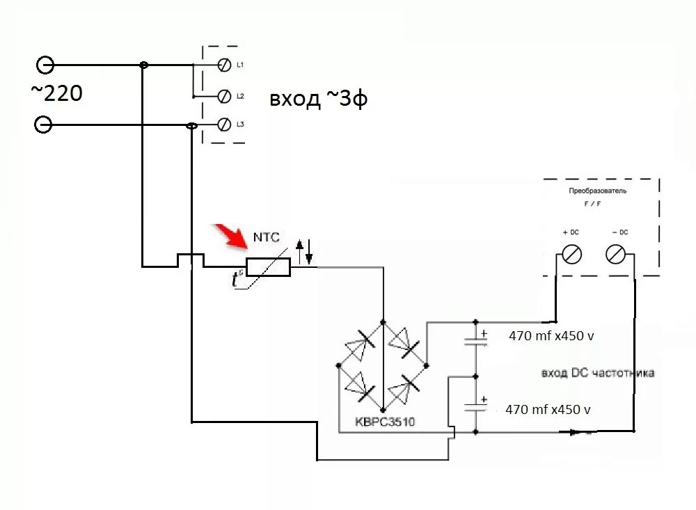
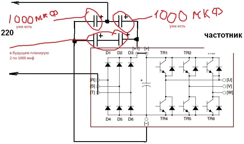
Подключение частотного преобразователя 380 380