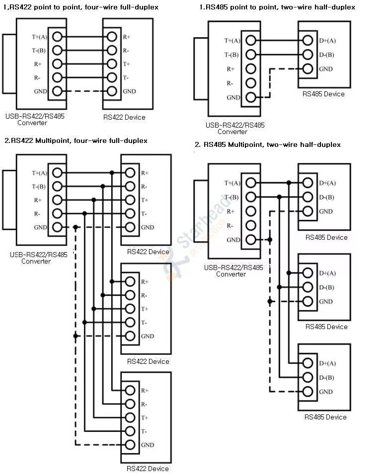
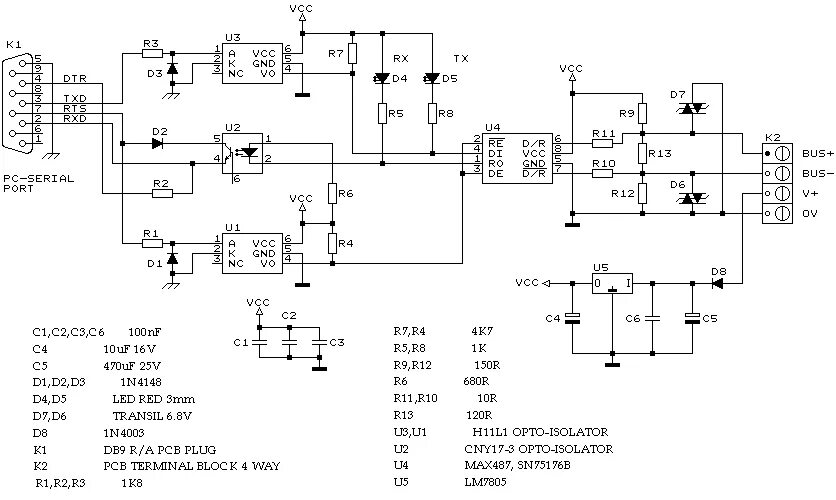
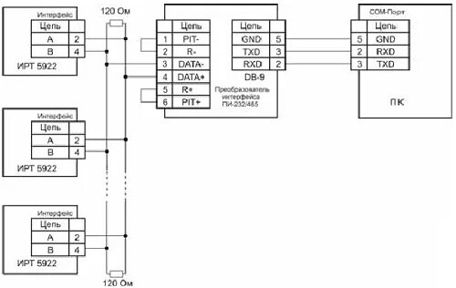
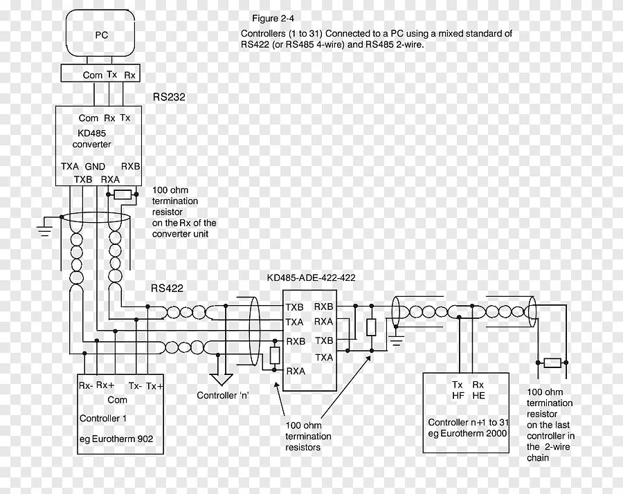
Подключение 485 интерфейса схема