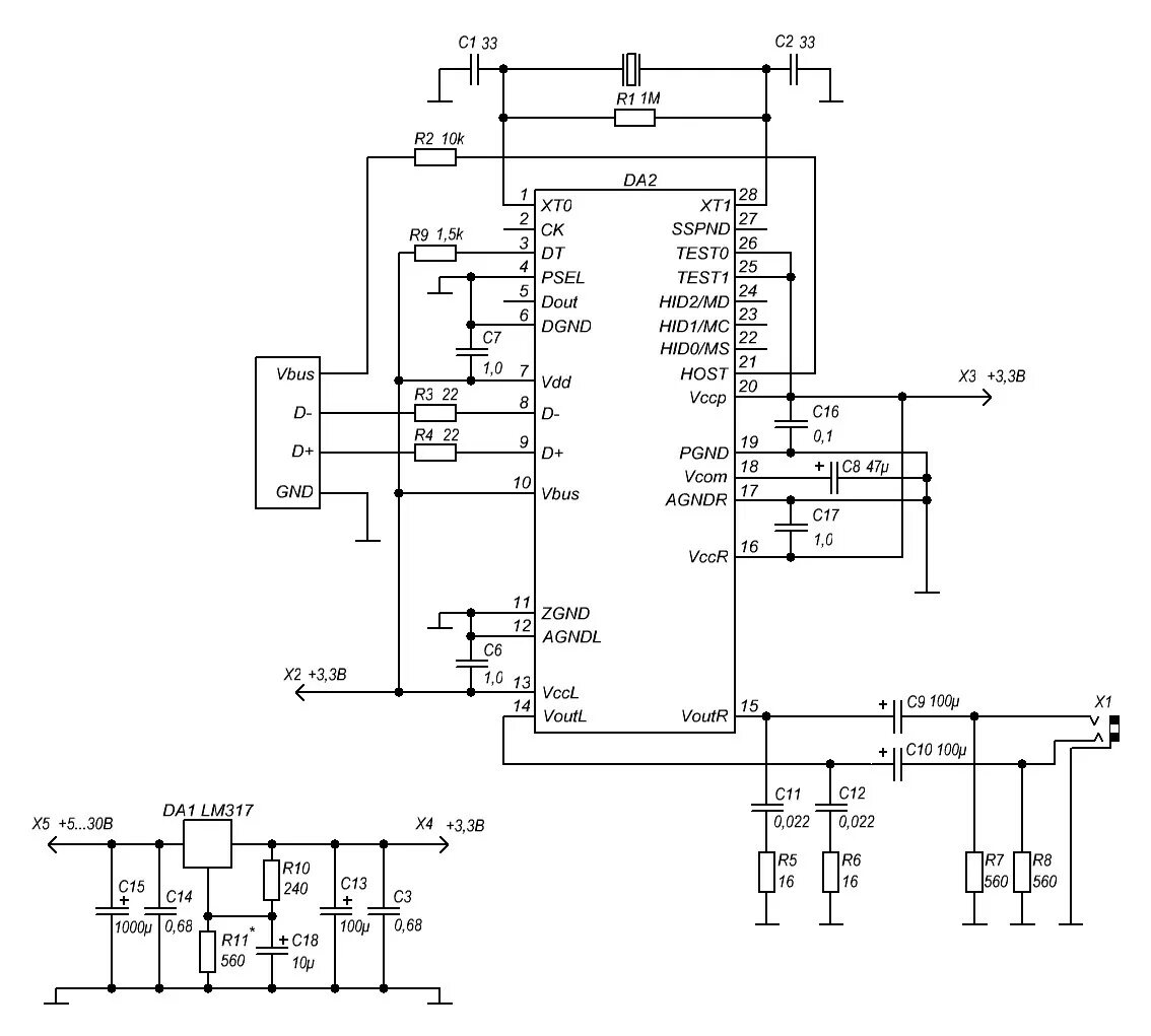
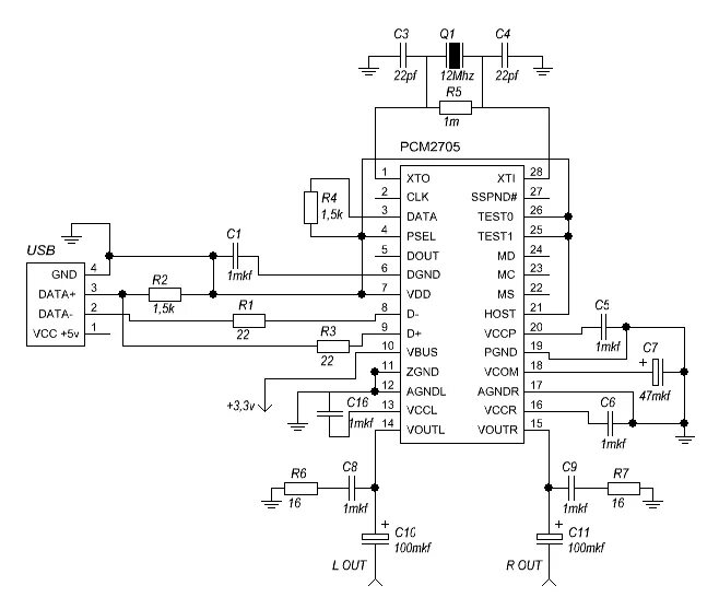
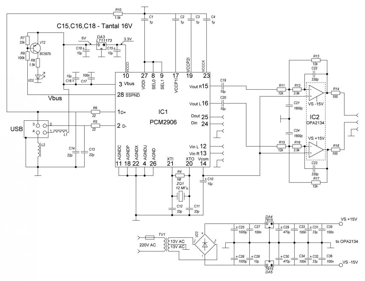
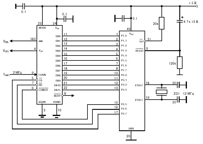
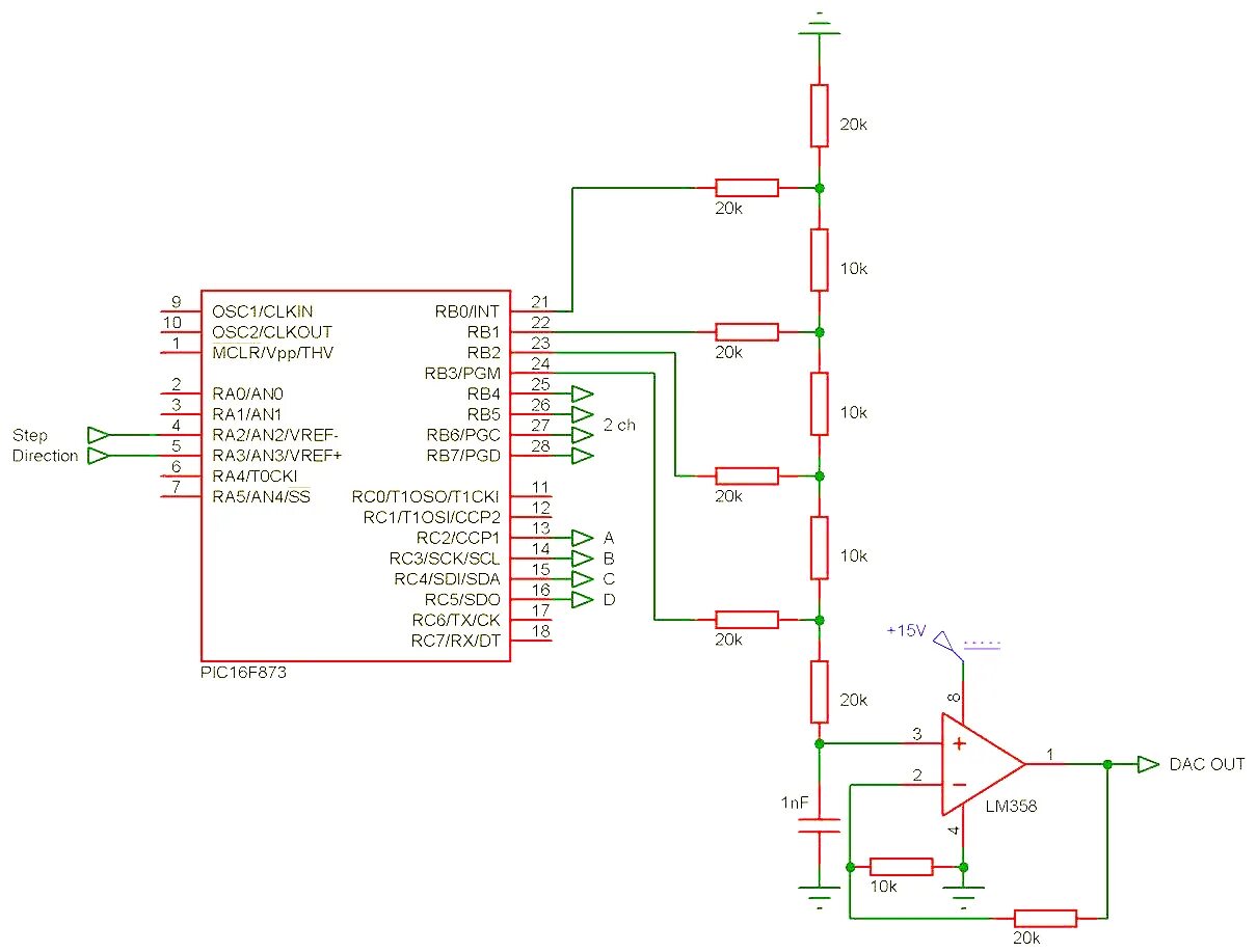
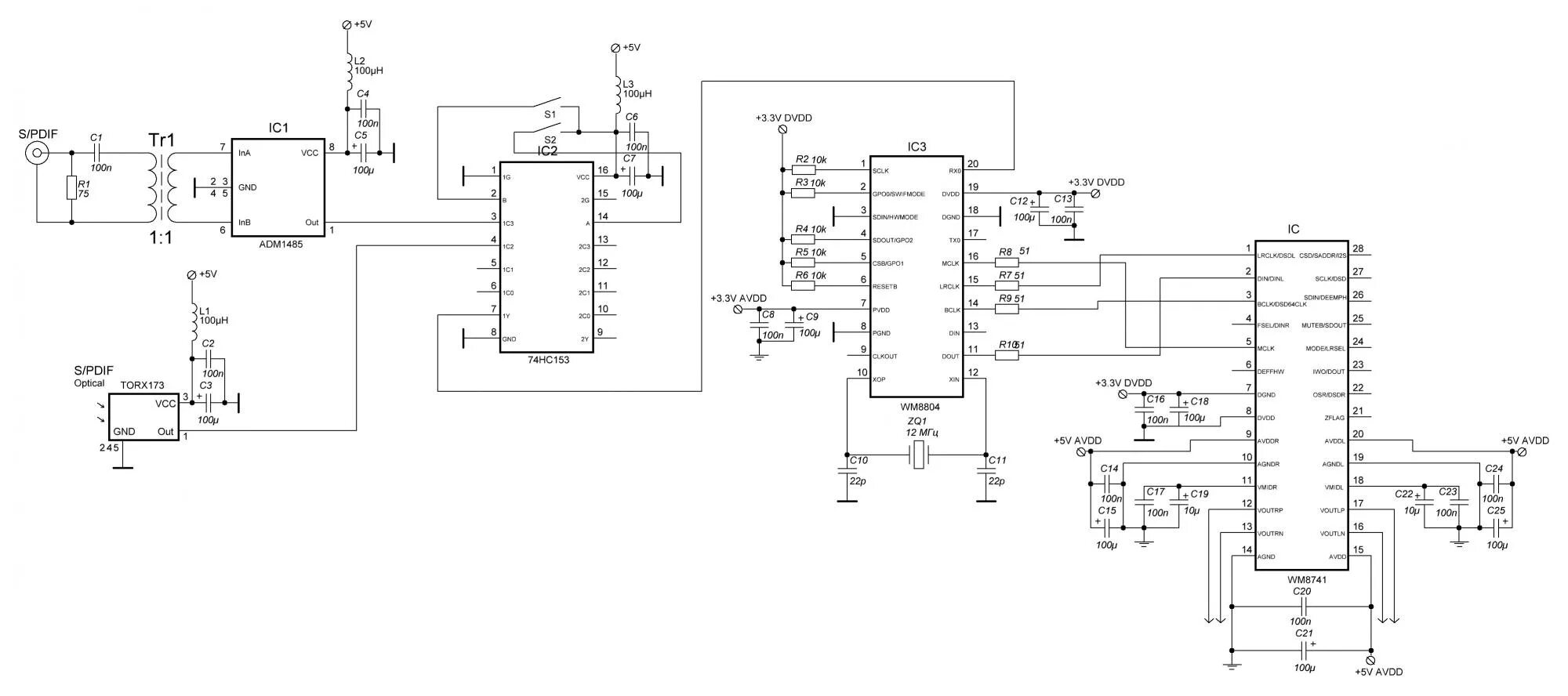
Подключаем цап