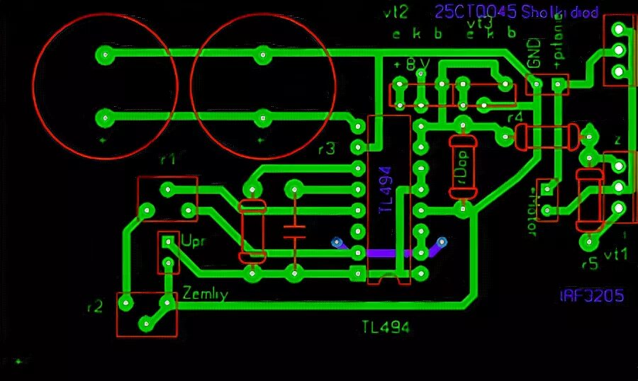
Под тл