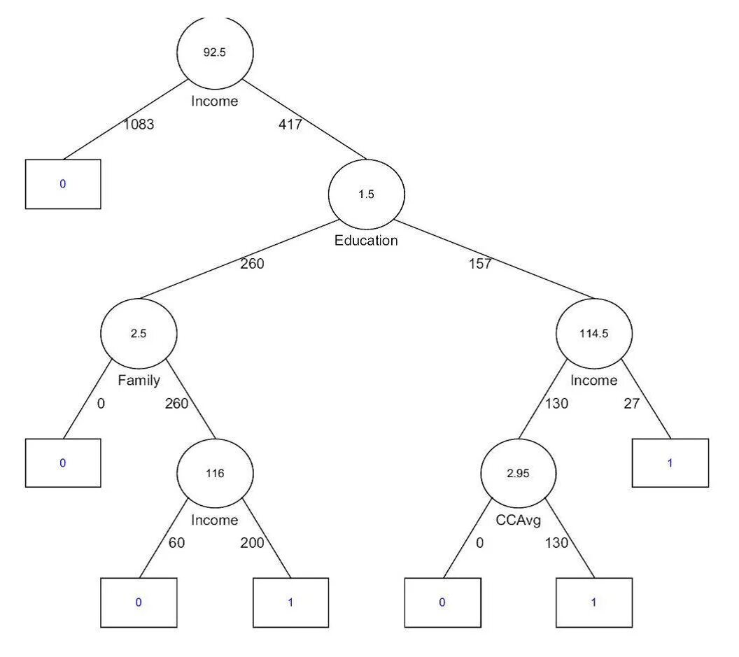
Под деревья решений