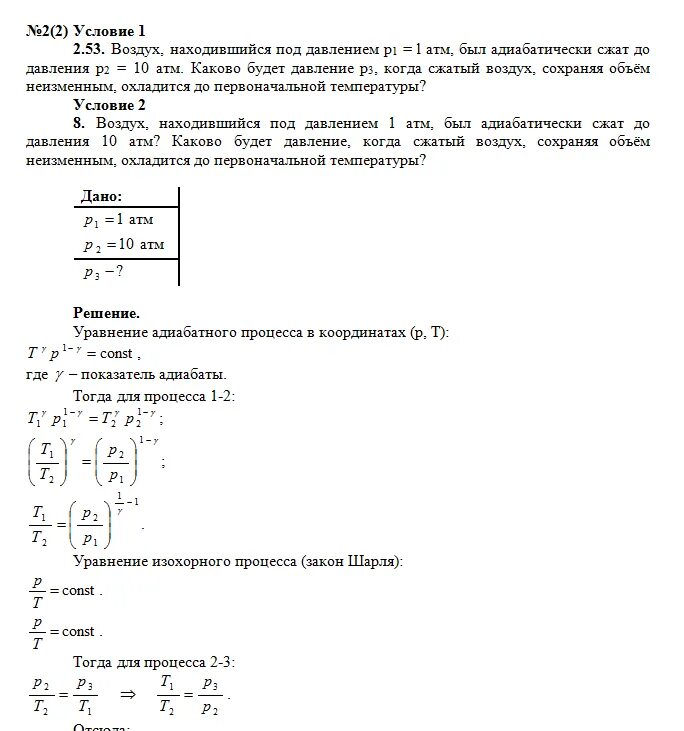
Под давлением 1 0 мпа