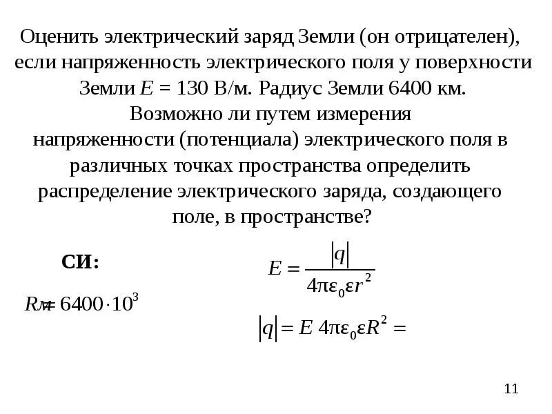
Почему заряжена земля