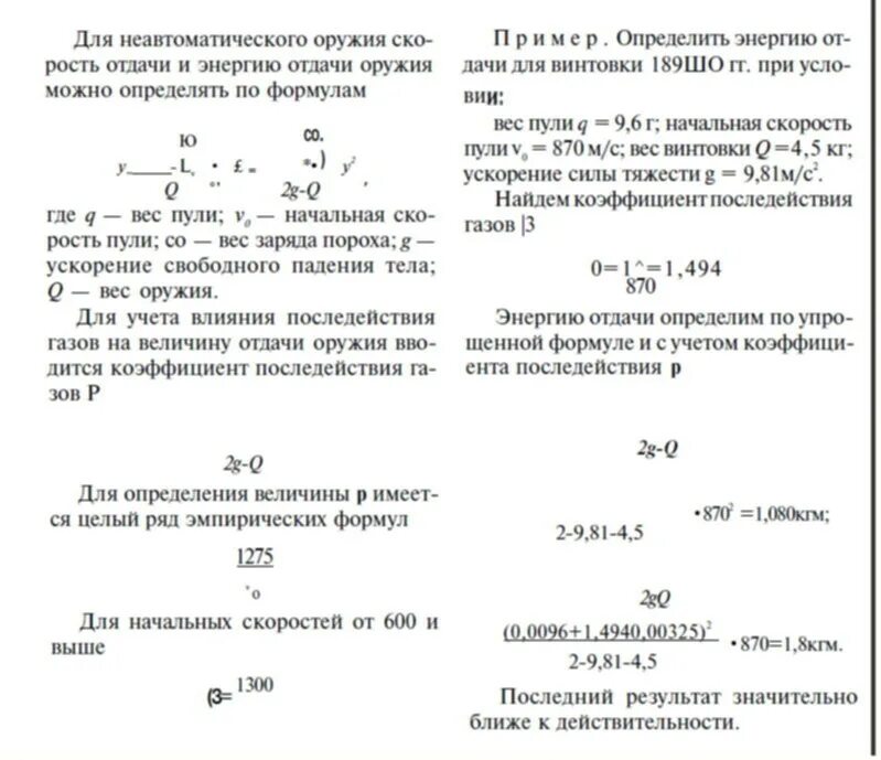
Почему происходит отдача