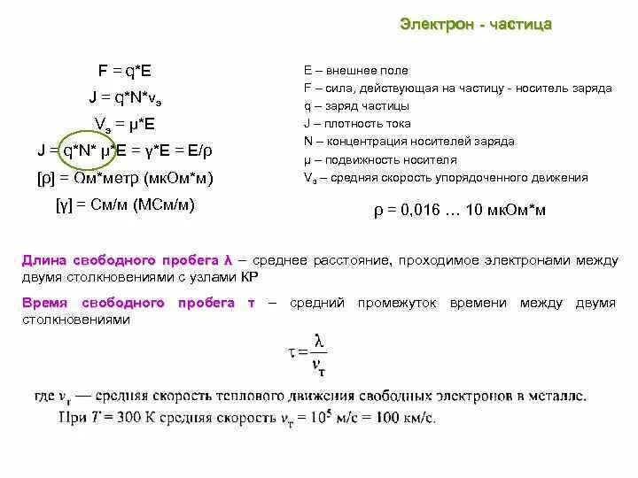
Почему электрон частица