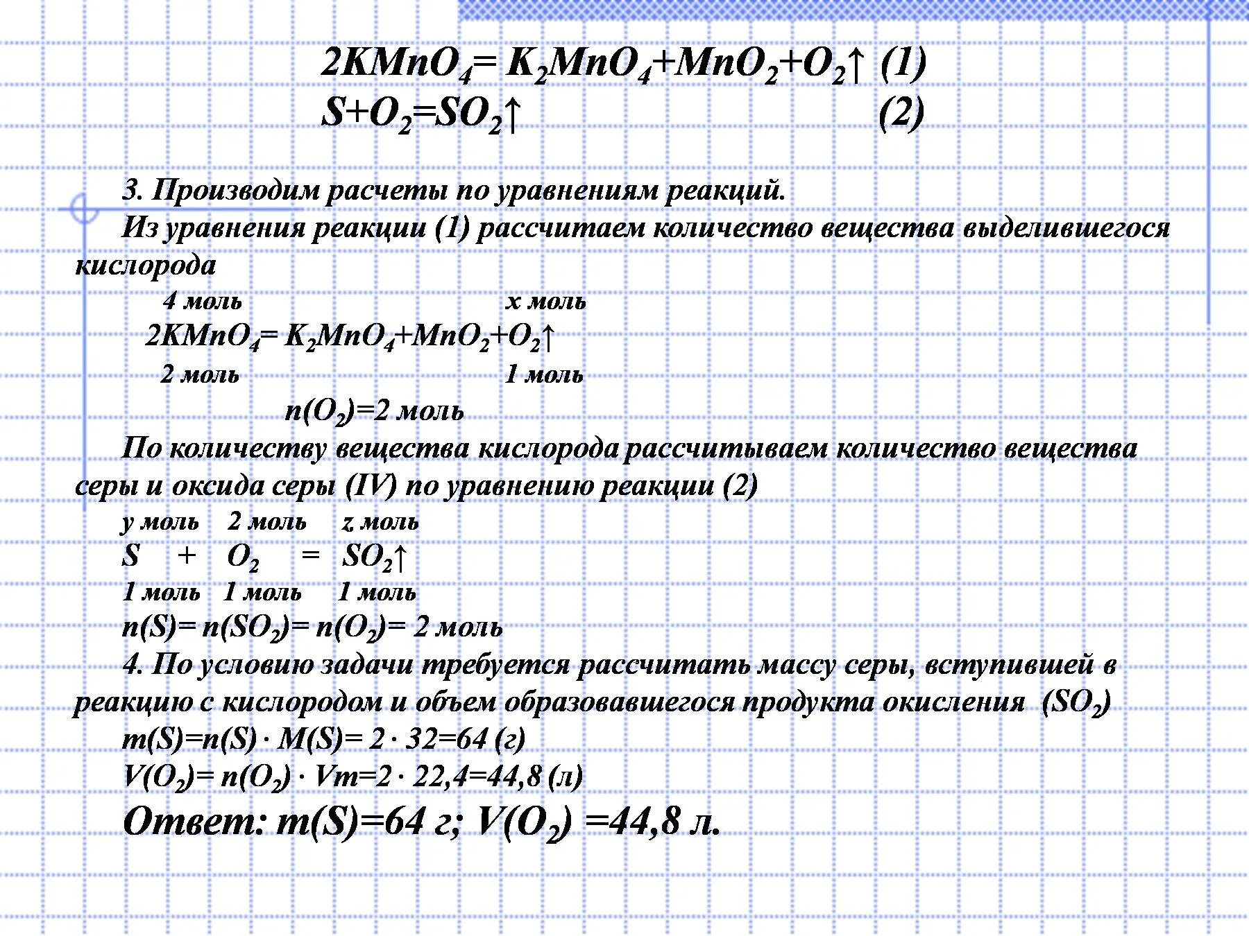
По уравнению реакции определите