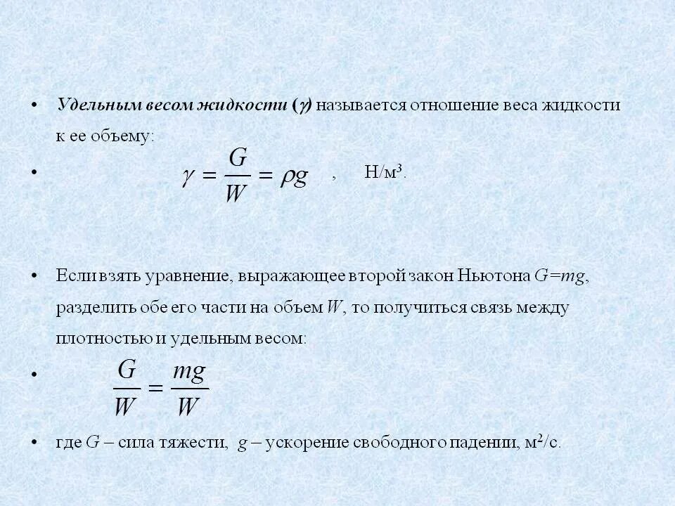
По отношению к общему объему