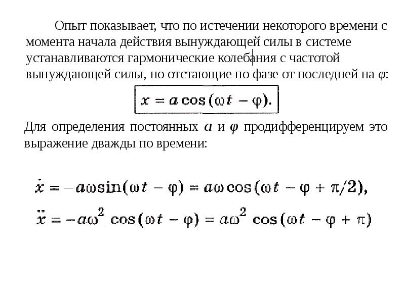
По истечении некоторого времени