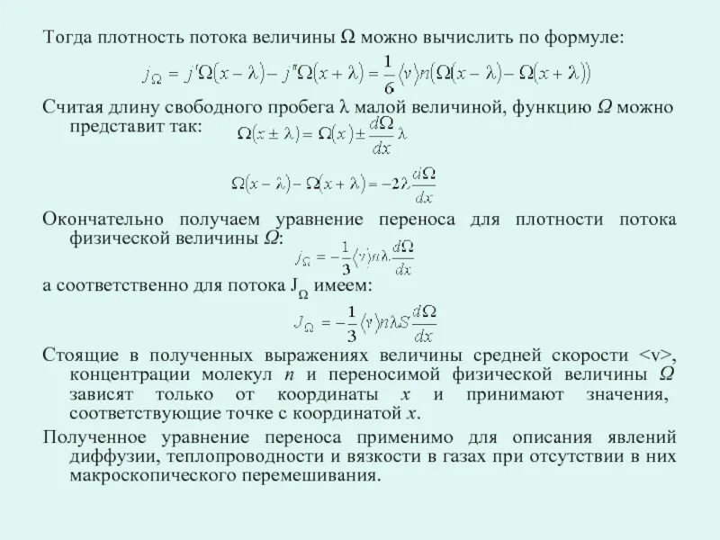
Плотный тогда