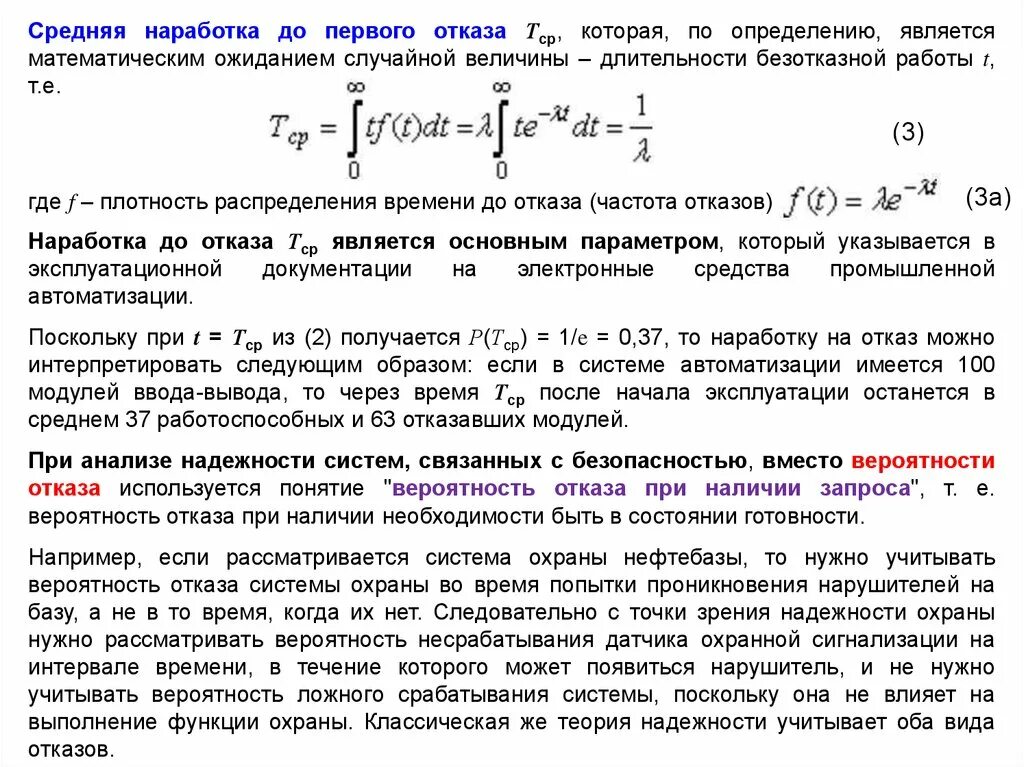
Плотность распределения наработки