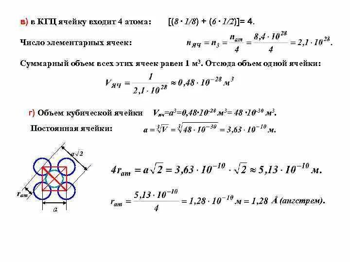
Плотность элементарной ячейки